π€ Open Source Office (OSO)
What is the Open Source Office? Background:
Open source is becoming increasingly important for Cardano as it provides access to faster development, community involvement, and allows for greater innovation through collaboration with the broader ecosystem. However, managing open source software can be challenging, which is where an Open Source Office (OSO) comes in. Definition:
An OSO is a dedicated team responsible for managing Intersect open source strategy, policy, and processes. It ensures that Intersect and its projects are in compliance with open source licenses, contributes back to the open source community, and maximizes the benefits of using open source.
Objectives of the Open Source Office:
Cardano Open Source Strategy
The OSO serves as the orchestartor of OSC's open-source strategy. The open source strategy will be a focused intention of bringing Cardano fully into open source. It will define how we work, how we govern, and how we intend to build a community purposed and developed Cardano.
Cardano Open Source Pilot Oversight
The OSO will oversee a pilot of the Cardano Strategy, this will be the test case to validate the strategy and its execution. Through this pilot, we will validate the Proof of Concept that Cardano is open source.
OSO Responsibilities:
The OSO has a wide range of responsibilities, including:
Developing an open source strategy and policy for Intersect.
Maintaining an inventory of open source software used within Intersect.
Ensuring compliance with open source licenses and addressing any license violations.
Contributing back to the open source community through code contributions, bug fixes, and other forms of engagement.
Managing the Intersect relationship with the open source community, educating members on open source and its benefits, and providing guidance and support to development teams on using and contributing to open source projects.
Why an OSO?
Operational Efficiency: With a structured framework for managing open source contributions and engagements, the OSO enhances operational efficiency and streamlines the organization's open source strategy for maximum effectiveness.
Risk Mitigation: The OSO ensures compliance with open source licenses, reducing the legal and operational risks associated with mismanaged open source software.
Strategic Advantages: Through open source engagement, the Intersect gains strategic advantages, such as quicker time-to-market, adaptability to emerging trends, and a competitive edge in technology adoption.
Cost Savings: Utilizing open source software can significantly reduce licensing and development costs, contributing to improved cost-efficiency for the organization.
Enhanced Innovation: An OSO fosters collaboration with open source communities, allowing the Intersect to tap into a wealth of innovative ideas, technologies, and solutions.
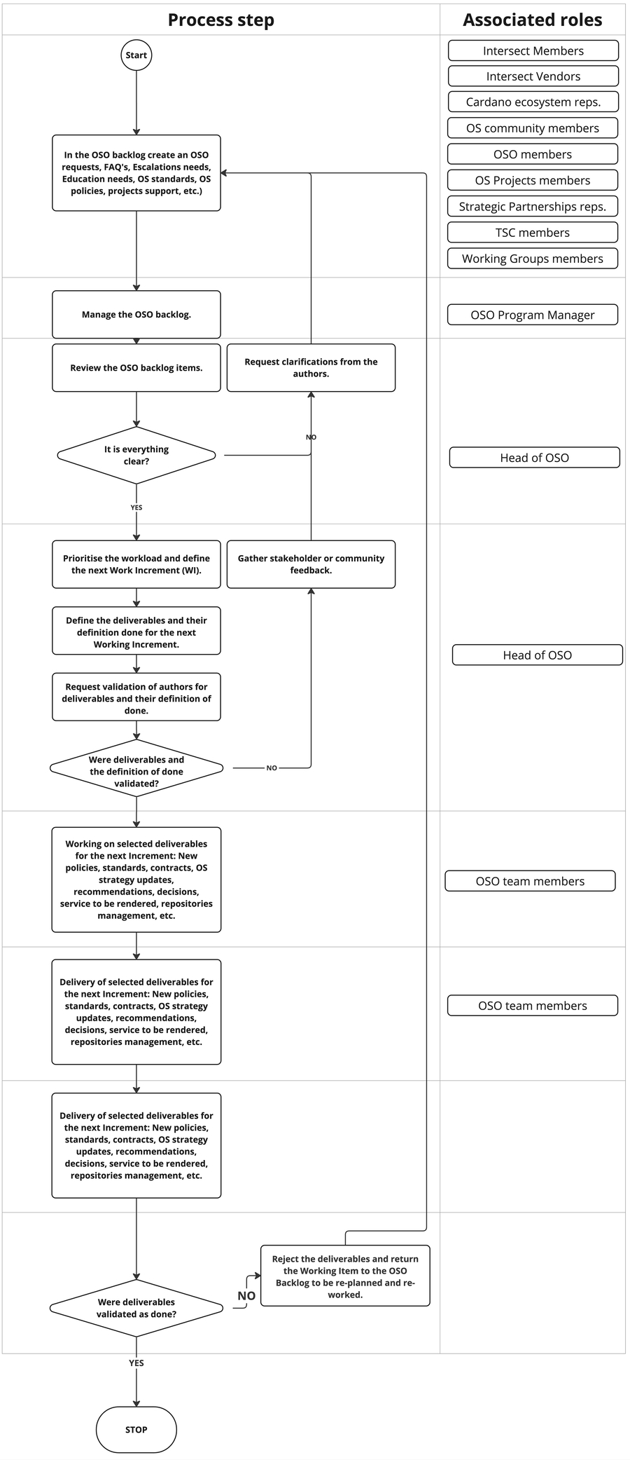
OSO Workflow
Last updated
